看護部の教育
宮城県立病院機構 看護研修体系
キャリア開発の目的
がん医療を取り巻く情勢は大きく変化し、質の高い効率的な医療が求められています。
当センターも県内の都道府県がん診療連携拠点病院として果たす役割は大きく、高度ながん専門医療を提供し県民の医療ニーズに応えて行かなければなりません。
看護も高度化・専門化・複雑化し、患者が満足する看護を提供する必要があります。そのためにがん看護における専門性を発揮できるような看護教育プログラムを構築し、看護師個々の能力を開発するものです。
キャリア開発とは個々の看護職員が組織の目標を基に、自己の役割を遂行するために、組織の支援を受けながら臨床看護実践能力の向上を目指し主体的に取り組むことです。
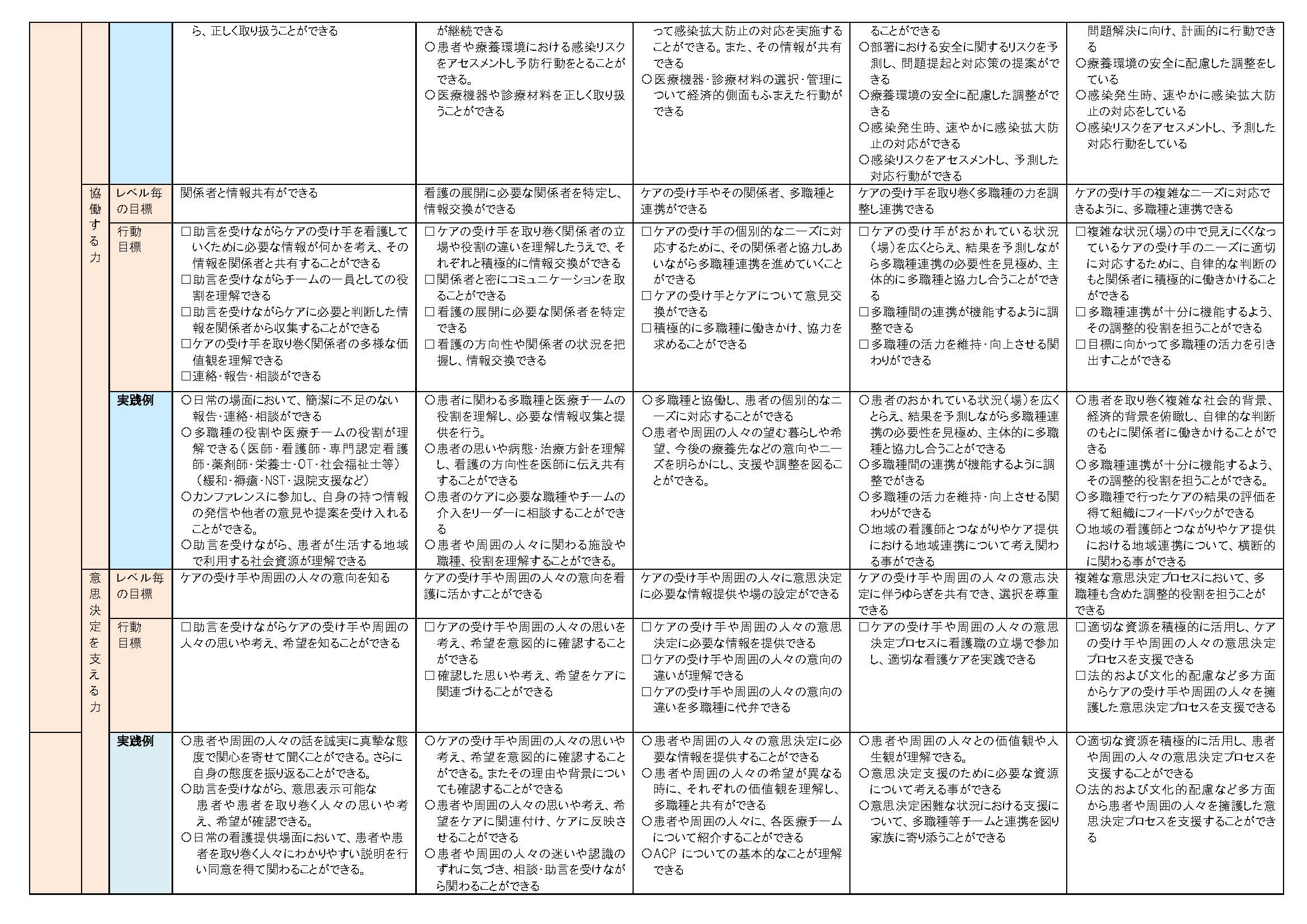
看護の核となる実践能力、倫理的能力、組織役割遂行能力、自己教育・研究的能力の4つの領域としました。
それぞれの能力は下記の通りです。
1.看護の核となる実践能力:論理的な思考と正確な看護技術を基盤に、ケアの受け手のニーズに応じて看護を臨地(臨床)で実践する能力です。
2.倫理的能力:看護倫理を基盤としますが、がん患者にとっての最善を考えるためには、様々なガイドラインの理解や医学的視点・患者家族の価値観などから導く臨床倫理の視点もおく必要があるため倫理的能力としました。がんセンター理念・看護部理念に示す人権を尊重し、信頼に基づく看護の提供を目指す上で倫理的能力を一つの領域としました。
3.組織役割遂行能力:当院は、がん専門病院として先進的かつ最適な医療を地域住民に提供し続ける役割を担っています。看護師は専門領域だけではなく、経営に参画し組織の一員としての役割を遂行する能力も不可欠であると考えています。
4.自己教育・研究的能力:専門職業人としての自己の知識・技術を高め、看護への科学的追求を行う能力です。
当センターも県内の都道府県がん診療連携拠点病院として果たす役割は大きく、高度ながん専門医療を提供し県民の医療ニーズに応えて行かなければなりません。
看護も高度化・専門化・複雑化し、患者が満足する看護を提供する必要があります。そのためにがん看護における専門性を発揮できるような看護教育プログラムを構築し、看護師個々の能力を開発するものです。
キャリア開発とは個々の看護職員が組織の目標を基に、自己の役割を遂行するために、組織の支援を受けながら臨床看護実践能力の向上を目指し主体的に取り組むことです。
看護の核となる実践能力、倫理的能力、組織役割遂行能力、自己教育・研究的能力の4つの領域としました。
それぞれの能力は下記の通りです。
1.看護の核となる実践能力:論理的な思考と正確な看護技術を基盤に、ケアの受け手のニーズに応じて看護を臨地(臨床)で実践する能力です。
2.倫理的能力:看護倫理を基盤としますが、がん患者にとっての最善を考えるためには、様々なガイドラインの理解や医学的視点・患者家族の価値観などから導く臨床倫理の視点もおく必要があるため倫理的能力としました。がんセンター理念・看護部理念に示す人権を尊重し、信頼に基づく看護の提供を目指す上で倫理的能力を一つの領域としました。
3.組織役割遂行能力:当院は、がん専門病院として先進的かつ最適な医療を地域住民に提供し続ける役割を担っています。看護師は専門領域だけではなく、経営に参画し組織の一員としての役割を遂行する能力も不可欠であると考えています。
4.自己教育・研究的能力:専門職業人としての自己の知識・技術を高め、看護への科学的追求を行う能力です。
クリニカルラダーの目的
1.クリニカルラダーとは臨床看護実践能力を段階的にステップアップし、個々の成長への動機づけを行うため指標です。
2.キャリア開発クリニカルラダーのねらいは、臨床看護実践能力の指標を示すことにより、看護師個々が、自主的な成長への意欲とキャリア開発の動機付けができることです。
3.臨床実践能力の発達の基本的な考え方はパトリシア・ベナー著 達人ナースの卓越性とパワーの掲載されている「技能習得に関するドレイファスモデルの看護への適応」です。
2.キャリア開発クリニカルラダーのねらいは、臨床看護実践能力の指標を示すことにより、看護師個々が、自主的な成長への意欲とキャリア開発の動機付けができることです。
3.臨床実践能力の発達の基本的な考え方はパトリシア・ベナー著 達人ナースの卓越性とパワーの掲載されている「技能習得に関するドレイファスモデルの看護への適応」です。






